上半年,人力资源社会保障部、财政部、税务总局三部门联合印发《关于延续实施失业保险稳岗惠民政策措施的通知》,明确:
2025年稳岗返还和技能补贴还能接着领!
近期,四川、安徽、江苏、新疆等多地也发布一系列稳岗扩就业的具体措施,赶紧跟我一起来看看~
01
人社部明确
今年4月,人力资源社会保障部、财政部、税务总局三部门联合印发《关于延续实施失业保险稳岗惠民政策措施的通知》。

该通知的发布,对企业和员工都有利好,如何解读?
我总结两个要点,一起了解——
要点一:延续实施稳岗返还政策,最高返还60%
该项政策明确:
参保企业足额缴纳失业保险费12个月以上,上年度未裁员或裁员率不高于上年度全国城镇调查失业率控制目标,30人(含)以下的参保企业裁员率不高于参保职工总数20%的,可以申请失业保险稳岗返还。
政策要点:
✅还多少?
大型企业按不超过企业及其职工上年度实际缴纳失业保险费的30%返还;中小微企业按不超过60%返还。
注意!返还比例的基数不是按单位缴纳的部分,而是企业和职工个人实际缴纳失业保险费用的总额。
✅怎么用?
稳岗返还资金可用于职工生活补助、缴纳社会保险费、转岗培训、技能提升培训等稳定就业岗位以及降低生产经营成本支出。
✅谁可以申请?
社会团体、基金会、社会服务机构、律师事务所、会计师事务所、以单位形式参保的个体工商户参照实施。
企业申请标准:
2024年足额缴纳失业保险费≥12个月;
上年度裁员率不高于国家失业率控制目标(2024年度为5.5%);
30人(含)以下的参保企业上年度裁员率不高于参保职工总数20%。
注意:裁员率按上年度参保职工减少人数或领取失业保险金人数与上年度参保职工人数比较确定,符合条件之一即可享受稳岗返还。
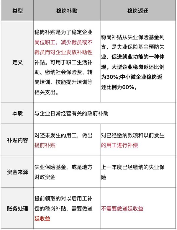
提醒
注意 稳岗返还≠稳岗补贴!
稳岗补贴和稳岗返还,从字面上我们就可以看出这是为稳固工作岗位,而给予企业的一种特殊性质财政补助资金。两者之间主要存在以下异同点:

该项政策明确:
参加失业保险12个月以上的企业在职职工或领取失业保险金人员,取得初级(五级)、中级(四级)、高级(三级)技能人员职业资格证书或职业技能等级证书的,可按规定相应领取不超过1000元、1500元、2000元的技能提升补贴。
政策要点:
✅同一职业(工种)同一等级只能申请并享受1次不得和职业培训补贴重复享受
✅已持有同一职业(工种)高等级证书或享受相应补贴的不再享受低等级证书补贴
✅每人每年可享受1次补贴,省级人力资源社会保障部门可结合本地实际,对取得急需紧缺职业(工种)证书的,在此基础上增加2次补贴次数,并参照当地职业培训补贴标准,合理确定对职业技能等级证书的具体补贴标准。
很多小伙伴关心自己能不能领取,怎么领取,看这里
申报对象:
1、取得职业资格证书或职业技能等级证书的企业在职职工。
2、领取失业保险金期间取得职业资格证书或者职业技能等级证书的参保失业人员。
证书范围:
在职业资格证书或职业技能等级证书核发之日起12个月之内申请有效
技能人员职业资格证书:在国家职业资格目录二里可查

职业技能等级证书:在技能人才评价证书全国联网查询平台可查

02
延续实施稳岗返还政策
企业免申即享
一、新疆乌鲁木齐
9月30日,乌鲁木齐市人社局发布通知,明确失业保险稳岗返还。
申领条件:
需同时符合以下条件:
1.依法参加失业保险并足额缴纳失业保险费12个月以上且当前处于正常参保缴费状态的;
2.上年度未裁员或裁员率不超过上年度全国城镇调查失业率控制目标(5.5%),30人(含)以下的参保企业裁员率不高于参保职工总数20%的。
享受标准和时限:
大型企业按企业及其职工上年度实际缴纳失业保险费的30%返还,中小微企业按60%返还。社会团体、基金会、社会服务机构、律师事务所、会计师事务所、以单位形式参保的个体工商户参照实施。
稳岗返还资金用于职工生活补助、缴纳社会保险费、转岗培训、技能提升培训等稳定就业岗位以及降低生产经营成本支出。
政策执行期限至2025年12月31日。
二、安徽
9月8日,安徽人社厅发布《关于开展2025年失业保险稳岗返还工作的通告》,明确今年延续实施失业保险稳岗返还政策。

政策全文:https://zc.51shebao.com/detail/838527
申领条件:
依法参加失业保险并累计足额缴纳失业保险费12个月以上;
非严重违法失信受联合惩戒单位;
2024年度未裁员或裁员率不高于5.5%,30人(含)以下的用人单位裁员率不高于参保职工总数的20%。
返还标准:
大型企业按企业及其职工上年度实际缴纳失业保险费的30%返还,中小微企业按60%返还,按规定提高相关企业返还比例。
三、江苏
江苏省人力资源社会保障厅、省财政厅发布《关于做好2025年度失业保险稳岗返还工作的通知》。

政策全文:https://zc.51shebao.com/detail/837748
1.享受条件
参保企业(单位)上年度足额缴纳失业保险费12个月以上,无历史欠费,审核当月参保状态正常,上年度未裁员或裁员率不高于5.5%,30人(含)以下的参保企业(单位)裁员率不高于参保职工总数20%的,可申请稳岗返还。严重失信企业不享受稳岗返还。
2.返还标准
中小微企业、以单位形式参保的个体工商户按企业及其职工上年度实际缴纳失业保险费的60%返还,大型企业及其他单位按30%返还。
2025年4月底前补缴的上年度失业保险费参与返还金额计算。
扩展:
劳务派遣单位申请失业保险稳岗返还
劳务派遣单位按单位及其职工上年度实际缴纳失业保险费的30%返还。2025年4月底前补缴的上年度失业保险费参与返还金额计算。派遣到机关事业单位的劳动者不参与返还金额计算。
劳务派遣单位享受的稳岗返还资金,属于非派遣自有员工部分(含合法开展承揽、外包业务招用的劳动者),由劳务派遣单位全额享受;涉及自有员工之外的被派遣劳动者等部分,由实际提供岗位并承担工资和社会保险费的用工单位全额享受。
四、四川
近期,人力资源社会保障厅、财政厅、四川省税务局联合印发通知,延续实施失业保险稳岗惠民政策,包括延续实施失业保险稳岗返还、延续实施技能提升补贴、扩大一次性扩岗补助政策实施范围三方面内容。

政策全文:https://zc.51shebao.com/detail/836790
1.延续实施失业保险稳岗返还方面
向符合条件的参保企业发放失业保险稳岗返还资金。大型企业按企业及其职工上年度实际缴纳失业保险费的30%返还,中小微企业按60%返还。
2.延续实施技能提升补贴方面
参加失业保险1年以上的企业在职职工或领取失业保险金人员,取得技能人员职业资格证书或职业技能等级证书的,每人每年可申领1次技能提升补贴,补贴标准为初级(五级)1000元、中级(四级)1500元、高级(三级)2000元。取得我省公布的“15+ N”重点产业链急需紧缺职业(工种)中级(四级)及以上等级证书的,可增加享受2次补贴,并将补贴标准提高至中级(四级)2000元、高级(三级)2500元。
3.扩大一次性扩岗补助政策实施范围方面
将现行一次性扩岗补助政策享受对象由参保企业扩大至参保企业和社会组织(按规定在民政部门办理登记的社会团体、基金会和社会服务机构),补助标准为1500元/人。
上述政策执行期限为1月1日至12月31日。
五、山东济南
7月17日,济南市人力资源和社会保障局等三部门发布《关于做好失业保险援企稳岗政策落实工作的通知》。

政策全文:https://zc.51shebao.com/detail/837393
1.延续实施稳岗返还政策
享受稳岗返还的企业应同时具备以下条件:
参加失业保险并连续足额缴纳失业保险费12个月以上;
2024年度企业裁员率不高于5.5%,30人(含)以下企业裁员率不高于20%。
大型企业按企业及其职工上年度实际缴纳失业保险费(不含补缴历年欠费及滞纳金)的30%返还,中小微企业返还比例为60%。
执行期限至2025年12月31日。
2.延续实施技能提升补贴政策
申领条件。参加失业保险1年以上的企业在职职工或领取失业保险金期间的失业人员,取得技能人员职业资格证书或职业技能等级证书,可在发证日期12个月以内申领技能提升补贴。
补贴标准。根据证书等级不同,初级(五级)为1000元、中级(四级)为1500元、高级(三级)为2000元。同一职业(工种)同一等级只能申请并享受一次,且不得和职业培训补贴重复享受。已持有同一职业(工种)高等级证书或享受相应补贴的,不再享受低等级证书补贴。
享受次数。自2025年4月16日起,每人每年可享受1次技能提升补贴,结合我市实际,对取得急需紧缺职业(工种)证书的,可在此基础上增加2次补贴次数。2025年4月16日前已提交申请、已发放的,按原政策执行申领次数,计入全年申领次数。
注意事项:
2025年1月1日至6月16日前已按要求提交申请且申请时符合申领条件的,可予以补发。
政策执行期限至2025年12月31日。
3.做好失业人员生活保障
对领取失业保险金且距离法定退休年龄不足一年的失业人员,领金期限可延长至法定退休年龄。在实施渐退式法定退休年龄期间,由失业保险基金按照规定为其缴纳企业职工基本养老保险费。按照“先缴后补”模式落实政策,大龄领金人员自行参加企业职工基本养老保险并缴费后,可以到经办机构申请领取由失业保险基金承担的费用。
4.做好一次性扩岗补助政策落实工作
对招用毕业年度及离校两年内未就业高校毕业生及16-24岁登记失业青年,签订劳动合同,并按规定为其足额缴纳3个月以上的失业、工伤、职工养老保险费的社会组织,参照企业享受一次性扩岗补助政策,政策执行至2025年12月31日。
六、贵阳
8月21日,贵阳人社发布文章,明确2025年失业保险稳岗惠民政策延续实施。

政策全文:https://zc.51shebao.com/detail/836266
1.稳岗返还申领条件
参保企业足额缴纳失业保险费12个月以上,上年度未裁员或裁员率不高于上年度全国城镇调查失业率控制目标(5.5%),30人(含)以下的参保企业裁员率不高于参保职工总数20%的,可以享受失业保险稳岗返还。
2.稳岗返还标准
大型企业按企业及其职工上年度实际缴纳失业保险费的30%返还,中小微企业按60%返还。
政策执行至2025年12月31日。
THE END
本文由用友软件整理发布,素材来源:51社保、会计头条、梅松讲税、国家税务总局等网络资讯。内容仅供读者学习、交流之目的。如有不妥,请联系删除。