销售预测的定义及战略意义
销售预测是企业基于历史销售数据、市场动态、消费者行为分析以及外部经济指标,通过科学方法对未来特定时间段内产品或服务的销售情况进行定量评估的过程。其核心在于通过数据模型(如时间序列分析、回归分析、机器学习等)与专家经验结合,预测市场需求量、销售趋势及潜在波动,从而指导企业运营决策。

01销售预测准确切入企业需求
对大部分企业而言,销售预测不仅是技术工具,更是战略级决策支持系统。其价值贯穿从生产到消费的全链路,帮助企业实现“以需定产”的精细化运营,在动态市场中保持敏捷性与竞争力。
(1)优化库存管理,降低运营成本
准确的销售预测能帮助企业平衡库存水平,避免因高估需求导致的库存积压(增加仓储成本),或低估需求引发的缺货损失(机会成本)。例如,某IT设备制造商通过精准预测,将库存周转率提升25%,仓储成本降低18%。
关键作用:通过动态调整安全库存和补货策略,匹配供需节奏。
(2)提升供应链响应效率
销售预测是供应链计划的核心输入,直接影响生产排程、原材料采购及物流资源配置。例如,某服装企业通过预测区域需求差异,提前调配产能至华南工厂,缩短交货周期30%。
协同效应:与供应商共享预测数据,实现JIT(准时制)生产,减少供应链牛鞭效应。
(3)支持精准营销与产品策略
通过预测不同客户群体的需求(如高价值客户偏好、新兴市场趋势),企业可优化广告投放、促销活动及新品开发。例如,某电商平台利用机器学习模型预测用户购买行为,个性化推荐商品,转化率提升20%。
场景应用:生命周期预测模型(如S型曲线)指导产品迭代,避免衰退期库存积压。
(4)增强销售提报与绩效管理
销售预测为预算编制、渠道管理及销售管理提供依据。例如,某化工企业通过销售预测管理不同子公司的销售提报、销售目标的匹配,调节各销售区域的销售提报、库存供应匹配,实现销售提报100%自动化、智能化供应匹配。
销售提报管理:结合CRM移动端,实现子公司的销售提报、绩效考核,极大提升集团整体销售管理效率,提升需求满足效率。
(5)提高市场竞争力与客户满意度
快速响应市场变化(如竞品策略、消费趋势)的企业能抢占先机。例如,某零售品牌通过实时监测社交媒体数据调整预测模型,在节日促销中市场份额增长12%。
客户体验:通过预测需求波动,确保热门商品供应,减少订单取消率。
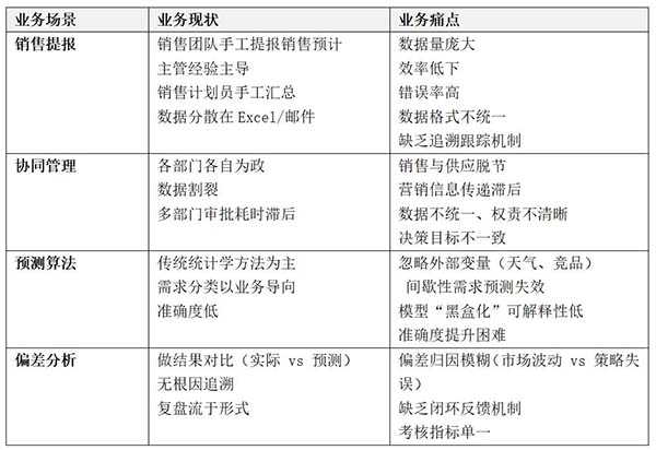
02销售预测现状及业务痛点
大多数企业销售预测有以下几个业务场景:
1)销售提报,由销售业务机构/人员/渠道/客户人工提供预测,人工整理汇总,发现异常时需要线下沟通,核对完毕后录入系统;
2)多部门协同,销售预测经由销售部门、营销部门、供应链部门、财务部门提出,各部门有各自的偏重考量,导致难以达成一致决策;
3)预测算法,当前使用的预测算法以传统方法为主,对先进算法的应用程度和应用效率不足,也难以考虑众多外部因素,业务解释性弱;
4)偏差分析,分析方法和绩效考量较为浅薄,根因追溯不足,难以有效提升预测效果。
主要体现在如下几个方面:

销售预测业务存在这样的核心矛盾:
数据割裂→协同低效→算法失准→偏差无解,形成恶性循环。
破局关键是:建立“数据-流程-算法-治理”闭环体系,而非局部优化。
03销售预测解决方案及核心价值
供应链计划的基础是需求预测,预测的准确性会影响需求计划的可执行性,也是影响供应链成本和效率的关键因素之一。Gartner数据显示:企业每提高1%销售预测准确度,产品库存周期就将缩短7%,并降低2%的运输成本、减少9%的过期库存报废。
传统方式下,需求预测主要依靠历史数据和销售提报,数据比较粗放且存在较强的主观性,导致需求预测结果和实际情况偏差较大。智能决策技术的快速发展,催生了更精准高效的预测算法和模型,在预测思路和方式上都实现了新升级。实现销售提报、智能预测、高效协同、智能分析,下面是需求预测的总体架构图:

需求预测包括需求收集、需求分类、算法预测、误差分析等几个核心应用场景:
核心应用场景1
1)需求收集,包含自下而上的需求提报,包含自上而下的需求分配等;
2)从经销商、客户渠道商、分公司、销售区域等下级部门,收集需求,层层汇总;
3)从集团总部,根据年度需求计划、销售目标,按照组织架构分解销售计划,推送到分公司/销区;
4)拉通渠道进销存、客户预测数据,结合AI模型进行外部数据分析参考,辅助决策。
最终实现需求在供应链管理链条上的汇总、分解、拉通,提升协同效率。
最终实现需求在供应链管理链条上的汇总、分解、拉通,提升协同效率。

核心应用场景2
需求分类,包括历史数据分析、需求分类模型构建等实现自动分析历史数据,数据清洗识别缺失值,并给出数据治理建议。从业务视角出发,构建需求特征,以销量大小、预测难易度进行分类模型构建。技术上以统计学原理分析需求特征,按照帕累托原则和波动性进行分类,比如ABCXYZ的分类模型。

核心应用场景3
承接需求分类结果,以经典统计学模型、结合AI机器学习算法技术,构建预测算法模型等。
1)根据ABCXYZ数据分类,匹配预测算法,形成销售预测模型架构;

2)不同的模型适用的场景也不同,各有优劣势,要根据合适的场景选择合适的算法模型。
核心应用场景4
根据需求预测在时间上滚动推移,可以回顾预测结果和实际的偏差,并进行偏差分析,调整算法模型等。
1)偏差识别和预警:自动统计偏差值,在超过阈值时预警;
2)异常偏差分析:对预警项进行归因分析,分解业务原因/模型原因;
3)调整及纠偏:对市场正常波动识别业务动因,以特殊事件等方式管理异常,按照业务逻辑对模型调整纠偏。
04销售预测领先实践分享
立高食品股份有限公司(简称:立高食品 Ligao Foods ,股票代码:300973)是一家集烘焙食品原料研发、生产、销售于一体的大型股份制上市企业,产品范围覆盖烘焙、饮料、休闲食品、冷冻烘焙食品等领域。
立高选择用友BIP之前,在供应链需求和供应端存在以下问题:
1)库存周转慢:库存周转慢造成临期产品库存积压,“爆仓”频发;
2)销售模式多样:销售模式多样性导致渠道、门店管理;
3)需求预测难:消费者需求波动导致供应不稳定;
为了解决上述痛点问题,立高在用友BIP供应链云支持下,建立需求预测驱动的供产销运营体系,以全局供应(仓储,工厂,供应商)、多层次计划,使能烘焙行业“爆款不爆仓”。主要应用场景包括:
1)需求管理:包括终端销售提报收集、需求计划汇总、算法预测等;
2)供应管理:包括供应网络计划、ATP订单承诺、补货优化等;
3)S&OP:包括产销协同会议、端到端计划同步、模拟仿真等。

通过实施用友BIP供应链计划系统,立高实现了实时协作、数据共享、高效互动,大幅提升销售预测收集效率,提高预测准确率,供应效率,具体体现如下:
1)提升计划效率:利用 AI 算法技术,释放计划员的时间和精力,提升计划人员的工作效率,不依赖于人工经验的积累和传递;
2)提高盈利性:通过需求场景细分和精细化预测,规避外部影响因素,准确的需求和选品,从而提升企业的商品备货率,并降低库存成本减少浪费;
3)洞察变化加快响应速度:利用统计学和AI算法技术,即使面对波动性大或季节性的销售数据,也能开展高精度预测,快速响应市场变化,提高交货率;
4)产供销协同增加营收:通过算法驱动并结合人工经验的更精准的需求计划,可用于指导后续的库存、生产、采购等计划,驱动产供销协同更顺畅,可以更出色地进行供应协作和执行。