U订货
带你见过B2B市场未来的盛景;
带你感受过企业模式革新的沸腾;
带你体验过互联网快捷的运作流程;
这次,你准备好了么?
带你去领略一下U订货多级多组织模式。
——马小丁
B2B2b业务平台应用价值点
1、应对互联网化冲击,适应市场需求变化,整合产业链客户,链接小b端,整合大B端全面实现渠道业务数字化;
2、帮助全通路实现数字化转型,提高存货高周转率,帮助经销商实现开源和增量管理,提升营销力;
3、整合全通路资源,提升终端管理和服务能力,提升终端满意度;
4、提高区域市场价盘管理,提升市场秩序管理能力;
5、促销活动直达终端,提高渠道营销费用使用精准率和高效率,提升费用投入产出比;
6、帮助业务员提升区域市场管理水平和基层决策能力。
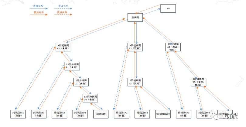
多级分销模式

1、核心企业在平台集中处理经销商、KA、直营终端订单;
2、渠道商通过平台订货端向品牌商或上游卖家要货;
3、平台入驻商家(渠道商)处理下游客户要货;
4、终端用户通过移动端在平台订货。
多组织管理
核心企业多业务单元
应用场景
企业多个产品线分属多个事业部,各事业部独立经营,企业统一管理、分配基础数据。

应用特性
平台统一定义商品档案、客户档案、部门、人员,按照组织业务分配人员、下发商品档案、客户档案,组织负责各自商品维护、接单、发货、收款。
业务组织业务委托
应用场景
企业多个事业部、业务线程,各自负责销售、财务、仓储业务,相互协作。

应用特性
平台统一定义组织职能,通过组织间业务委托关系,定向业务流程走向。
多级分销管理
渠道客户管理
应用场景
企业分销渠道多级划分,下游经销商逐级向上游订货、结算,由上游经销商发货。

应用特性
平台定义渠道客户兼商家,商家可建立自主维护下级客户,定义商品销售范围、客户价格。
渠道交易关系
应用特性
平台定义各个销售组织与客户交易关系、各个商家与客户交易关系。

商家商品管理
应用场景
经销商作为入驻商家,经营核心企业商品,同时经营其他商品销售业务,需要与统一下单入口。

应用特性
经销商作为平台入驻商家,接收上游厂商的商品,也允许维护自营的商品,且自建商品由平台审核。
平台管控
平台促销管理
应用场景
企业可直接针对渠道上特定层级节点的经销商(如终端零售商)发起促销,使企业的营销费用花在刀刃上,真正达成营销目的,而不是在渠道分销过程中被逐步消耗。

应用特性
平台促销直接下发到下游组织、下游渠道,促销直达目标客户群。
渠道价盘管理
应用场景
核心企业与直接经销商交易,与下游经销商脱节,不能掌握分销通路价格体系,维护市场秩序。

应用特性
平台可通过价盘管理,定义各个组织下不同渠道客户等级客户价格范围。
平台监管
应用场景
核心企业作为平台管理方、分销渠道最顶层,需要对整体分销渠道业务管控,实时了解各商家及其下属渠道、渠道促销政策、渠道订货、渠道库存。

应用特性
平台监管可直接查看各个商家销售订单、商家退货单。
对的时间,对的地点,
遇到对的人,才能有终身的幸福。
我相信U订货就是每个企业
都在一直寻找、等待的——对的产品。
还在等什么,快来一起打开
U订货多级多组织的体验之旅吧!
来源于U订货官微